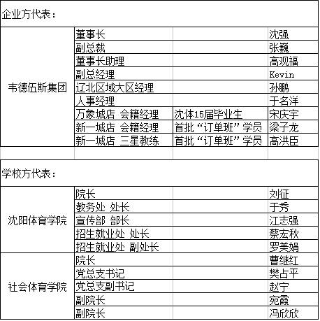
2017年3月22日在沈阳体育学院办公楼一楼报告厅,沈阳体育学院与韦德伍斯集团双方代表,完美举行了校企合作“订单式”人才培养班合作计划签约仪式。

现场的嘉宾有:


左:沈阳体育学院党委书记 姚守齐
右:韦德伍斯健身集团董事长 沈强

在领导发言环节,韦德伍斯集团董事长沈强先生首先对学院方领导、导师以及“订单式”培训班的学生表示了感谢,同时简述了韦德伍斯集团这一年来取得的成绩以及对未来的规划和方向;

沈阳体育学院刘征院长表示,与韦德伍斯集团的合作是一起意义重大的合作,在与推动教育得到应用的实质化作用的同时,让学生得到了更好的历练,更针对的教学,让学生能够真正的学有所得学有所用,是未来教育业的重中之重。

“订单班”学员代表14级学生刘长俊的发言,则用切身经历告诉了未来的“订单班”学员应该以怎样的方式方法,怎样的学习方向能够更好的实现自身价值以及在实操阶段遇见的问题以及处理方式,让未来的学弟学妹更加明确前方的道路。

发言过后,社会体育学院曹继红院长与韦德伍斯集团沈强董事长,签署了订单班协议,至此正式确立了双方2017年的合作计划,让本期的“订单班”正式成立!

而后,韦德伍斯集团董事长沈强先生向“订单班”学员发放了助学金,在奖学金交付到学生手中的时候,这一份交付不光是金钱的交付,更是对未来的一份希望,学生表示一定会努力学习,扎扎实实的完成“订单班”的学业,在未来能够更好的为体育健身事业而拼搏。

最后,到场嘉宾共同在办公楼前合影留念,亦是表明本次典礼,正式圆满结束!

点击进入搜狐3月23日该新闻页面http://mt.sohu.com/20170323/n484390654.shtml?qq-pf-to=pcqq.c2c